当前位置:首页 > 详细信息页

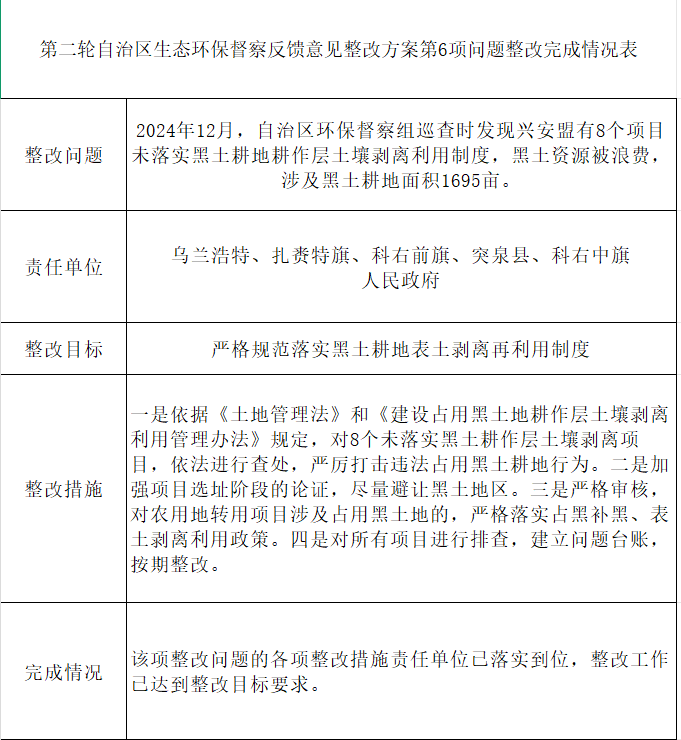
第二轮自治区生态环保督察反馈意见整改方案第6项问题整改完成情况表

发布时间:2025年06月12日     来源:突泉县自然资源局     字体:      浏览次数:

分享到

扫一扫在手机打开当前页

打印本页 我要纠错 关闭

上一篇: 下一篇:

相关文章