单位基本信息
| 单位名称 |
内蒙古国电和洁风能有限公司 |
统一社会信用代码 |
911522246928968128 |
| 注册地址 |
突泉县经济园区 |
生产经营地址 |
内蒙古兴安盟突泉县太平乡东兴隆山村 |
| 法定代表人 |
李民 |
邮政编码 |
137500 |
| 环保负责人 |
廉永超 |
联系电话 |
18604013222 |
| 行业类别 |
风力发电 |
电子邮箱 |
xatyfdc@163.com |
| 企业性质 |
央企 |
环境管理类别 |
登记管理 |
| 单位简介 |
国电和洁天源风电场位于内蒙古自治区兴安盟突泉县太平乡兴隆山村的东部,场址地理坐标为E121°52′~121°56′,N 45°21′~45°24′,海拔高程在230m~290m 之间,地处大兴安岭向松嫩平原与科尔沁草原的过渡地带,风电场距突泉县约35km,距乌兰浩特市约130km,天源风电场装配浙江天洁新能源有限公司生产的TJ77-1500、三叶片、上风向、叶片变桨距、主动偏航型风力发电机组共33台,装机总容量49.5MW,2012年12月24日投入运行。 |
||
固体(危险)废物排放信息(2024年三季度)
| 固体(危险)名称 |
固废类别 |
危 废 代 码 |
产 生 量 |
贮 存 量 |
处 置 量 |
备 注 |
| 废矿物油 |
HW08 |
900-217-08 |
3100千克 |
0 |
3100千克 |
|
| 废电池 |
HW31含铅废物 |
900-052-31 |
5384千克 |
0 |
5384千克 |
|
| 废电池 |
HW31含铅废物 |
900-052-31 |
1250千克 |
1250千克 |
0 |
剩余废电池由2025年产生 |
固体(危险)废物贮存及处置信息(2024年)
| 贮存场所或设施 位置、类型及面积 |
天源风电场危废暂存间15平方米。 |
| 年累计贮存量 |
不定时,现有废电池1250千克。 |
| 处置及利用情况 |
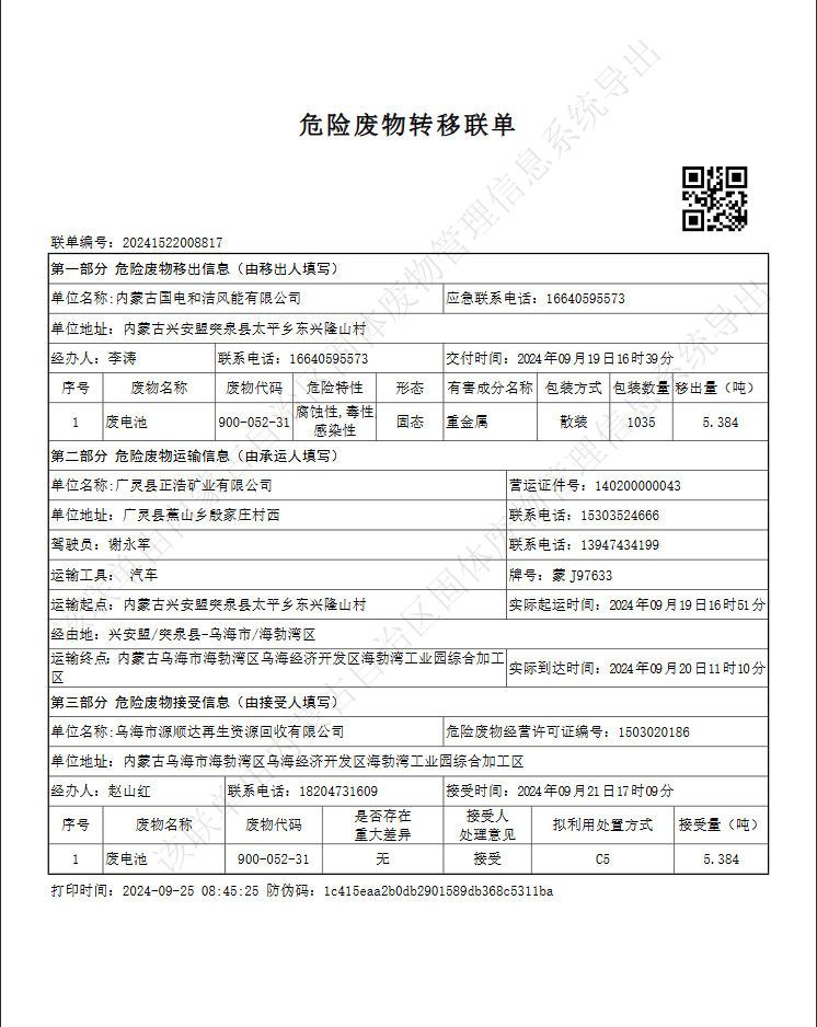
废电池由乌海市源顺达再生资源回收有限公司来场收集,运输回厂进行贮存处理;废矿物油由科尔沁左翼中旗鑫鑫废弃资源有限公司来场收集,运输回厂进行贮存处理;剩余废电池正在按计划处置。 |
| 委托处置第三方单位 名称、资质及技术能力 |
乌海市源顺达再生资源回收有限公司,该公司具备固体废物处置C5资质 科尔沁左翼中旗鑫鑫废弃资源有限公司,该公司具备固体废物处置C5资质。 |
| 相关文件 |
1、第三方委托单位废弃物经营许可证扫描件; 2、第三方委托单位固体废物处置资质证书扫描件; 3、危险废物处置委托合同; 4、危险废物转移联单; |
废机油危险废物转移联单.png


打印
蒙公网安备 15222402007001号